ncp1342替代料PN8213氮化鎵pd充電器芯片
字號:T|T
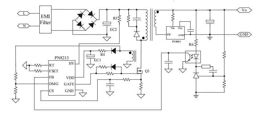
近年來,我國半導體在氮化鎵、氮化硅領域發展迅速,芯片缺貨問題,更是加快了國產GaN控制芯片發展的步伐,不少之前使用國外控制芯片方案商和終端廠商開始切換到國內企業的產品,芯朋微推出ncp1342替代料PN8213氮化鎵pd充電器芯片,適用于65w氮化鎵充電器芯片方案。

NCP1342替代料PN8213芯片特征
■ 內置高壓啟動電路
■ 供電電壓9~57V,適合寬輸出電壓應用
■ Valley Lock:技術提高效率改善系統噪聲
■ 最高工作頻率外部可設置
■ 空載待機功耗<55mW@230VAC
■ 優異全面的保護功能。

在電路保護方面,PN8213芯片具有逐周期過流保護、輸入欠壓保護、輸出過壓保護、輸出開/短路保護、DMG電阻短路保護、次級整流管短路保護、過負載保護、雙重過溫保護等,提供全面的保護,以防止電路在不正常情況下受到損壞,此外,還具有頻率調制和智能驅動功能可使噪聲最小化,從而改善EMI的性能。

ncp1342替代芯片PN8213在驅動、芯片供電、電路等都做了進一步的優化,將驅動集成于芯片內,能夠直接供電給氮化鎵芯片,工作電壓在9V-57V,開關頻率最高可達230KHz,能充分體現氮化鎵的優勢提高轉換效率,對驅動電壓進行過優化,可直接驅動E-GaN,外圍電路更為簡單,憑借其高度集成的芯片和簡潔的電路,以及完整的解決方案,得到了眾多快充廠商的認可。
同類文章排行
- ap8022代換viper22a可兼容,不改PCB及外圍
- 電源芯片sdh8302s可PIN腳代換VIPER12A/AP80
- 什么是MOS管的雪崩及mos管雪崩擊穿原理!
- 常用dc-dc降壓芯片推薦
- 國產電源管理芯片有哪些?
- sdh8303代換viper22a/AP8012H,PIN腳兼容無
- PN555L內置690V小功率非隔離芯片可替PN8008
- IR4427替換芯片ID1127雙低側、大電流驅動,
- 常用低壓mos管型號及選型!
- ob2269替代芯片CR6842成本低,性能更穩定!
阿里巴巴店鋪
關注驪微
收藏驪微

