ir2106驅動替代料高低側柵極驅動芯片ID2206D
字號:T|T
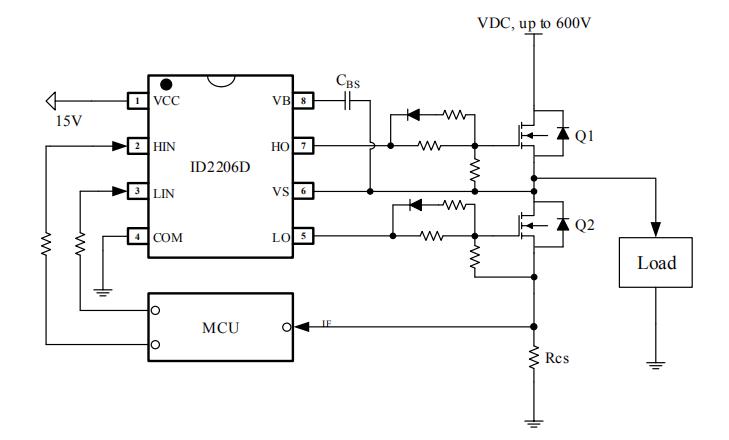
驅動芯片在驅動電路中是必不可少的關鍵器件,ID2206D高低側柵極驅動芯片可用于驅動2個N溝道功率MOSFET或IGBT構成的半橋拓撲結構,良好的延時匹配功能可以輕松的適用于高頻應用場合,典型應用于高壓風機和泵、步進馬達等,可兼容代換ir2106驅動。

ir2106代換芯片ID2206驅動特性
■ 內置自舉二極管
■ 高側浮動偏移電壓600V
■ 輸入信號兼容3.3V 和5V邏輯電平
■ 輸出拉灌電流能力210mA / 360mA
■ dV/dt 抗干擾能力±50V/nsec
■ 芯片工作電壓范圍 10V ~20V
■ 高低側均具有欠壓保護功能
■ 高低側通道均延時匹配
■ 死區時間典型值為150 ns

D2206D高端的工作電壓可達 600V, 低端Vcc 的電源電壓范圍寬 10V~20V,輸入信號兼容3.3 V 和5 V邏輯電平,該芯片具有閉鎖功能防止輸出功率管同時導通, 輸入通道 HIN 和 LIN 內建了一個200K 下拉電阻,在輸入懸空時使上、下功率 MOS 管處于關閉狀態,輸出電流能力IO+/210/360 mA。

ID2206D是基于P襯底、P外延的高壓、高速功率MOSFET和IGBT驅動芯片和IR2106芯片都是采用SOP-8封裝,功能和性能基本一致,ID2206D高低側柵極驅動芯片可兼容代換ir2106驅動的,被廣泛應用于高壓風機、風筒、家電產品等領域。
同類文章排行
- ap8022代換viper22a可兼容,不改PCB及外圍
- 電源芯片sdh8302s可PIN腳代換VIPER12A/AP80
- 什么是MOS管的雪崩及mos管雪崩擊穿原理!
- 常用dc-dc降壓芯片推薦
- 國產電源管理芯片有哪些?
- sdh8303代換viper22a/AP8012H,PIN腳兼容無
- PN555L內置690V小功率非隔離芯片可替PN8008
- IR4427替換芯片ID1127雙低側、大電流驅動,
- 常用低壓mos管型號及選型!
- ob2269替代芯片CR6842成本低,性能更穩定!
阿里巴巴店鋪
關注驪微
收藏驪微

