65W氮化鎵GaN快充方案PN8783+PN8307P
字號:T|T
65W氮化鎵GaN快充方案由PN8783、PN8307P套片組成,PN8783具有卓越的環路穩定性、高功率密度、低待機功耗等明顯優勢。PN8307P采用自適應死區控制,支持反激變換器的DCM/QR工作模式,實現同步整流。
一、方案概述
■ 小尺寸設計:51mm(L)X29mm(W)X20mm(H)
■ 輸出規格:5V3A,9V3A,15V3A,20V3.25A
■ 高效率:滿載效率94.0%(230V),滿足CoC V5 Tier2能效規范
■ 低待機功耗:小于75mW
■ 寬供電范圍:支持PD3.0協議
二、芯片特性
PN8783 內置高性能700V GaN FET,典型轉換效率大于93%;采用QR-Lock控制技術,大幅提高環路穩定性;最高支持500kHz工作頻率,可以有效減小變壓器及輸出電容體積,顯著提升充電器功率密度;內置800V高壓啟動管,待機功耗輕松滿足75mW;同時具有優異全面豐富的保護功能。
PN8307P內置100V/7mΩ智能MOSFET,快速關斷+自適應死區控制提高MOSFET Rdson利用率,顯著降低溫升,專利輕載模式可降低待機功耗,具有超高性價比。
三、DEMO實物圖
65W GaN快充方案demo如上圖所示,尺寸僅為51mmx29mmx20mm,外圍精簡。
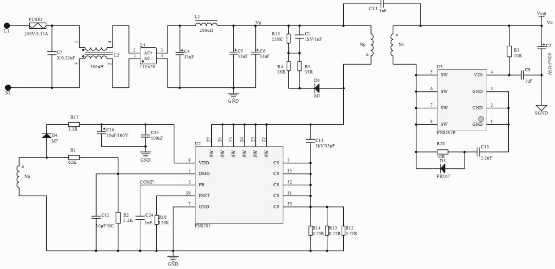
四、原理圖(功率部分)

五、效率測試

六、空載待機功耗

七、EMC測試
● EMI傳導、輻射滿足EN55032 Class B標準要求,裕量均大于6dB
● ESD滿足IEC 61000-4-2,8kV/15kV等級要求
● EFT滿足IEC 61000-4-4: 2004,4kV等級要求
● Surge滿足IEC 61000-4-5:2005,2kV等級要求
● 交流絕緣滿足3.75kVac要求。
65W氮化鎵GaN快充方案PN8783+PN8307P,采用精準鎖谷底QR-Lock控制技術相比傳統QR,整體工作頻率更高、環路穩定性更佳,滿載效率94.0%(230V),待機功耗小于75mW,更多GaN快充方案規格、線路圖紙、變壓器設計、測試數據及應用要點等資料,請向芯朋微代理驪微電子申請。>>
上一篇:CR6900A_45w快充pd電源方案 下一篇:20W A+C 雙口PD充電器方案
同類文章排行
- CR5218SC_5V1A適配器方案
- 7個大幅精簡外圍的ac-dc電源管理芯片方案
- 德普微DP2525B原邊反饋電源芯片恒壓恒流5W
- 5v開關電源芯片PN8370M+PN8306M 5V2A六級能
- CR1252+CR3012_12V20A開關電源方案
- 基于PN8390+PN8308M高性能12V2A適配器電源
- PN8000無電感負壓輸出AC-DC非隔離超精簡方
- PN8370_2.4A手機充電器電源芯片方案
- CR6249_12V1.5A電源適配器方案
- 12V3.0A同步整流六級能效電源適配器應用方
阿里巴巴店鋪
關注驪微
收藏驪微

