CR1252+CR3012_12V20A開關電源方案
字號:T|T
12V20A開關電源方案是基于AC176V~AC264V 輸入電壓范圍、輸出功率 240W 恒壓輸出的開關電源,控制 IC 采用了 CR1252 和 CR3012,PCBA尺寸: 211*107*30mm( L*W*H),待機功耗< 610mW,平均效率:92%,具有良好的動態負載能力,良好的恒壓輸出效果,同時具有“BO、 OCP、OLP、OTP、VDD_OVP、SCP”等多種保護功能。
CR1252 芯片特性:
● 可應用于正激或反激的電流模式 PWM 控制芯片;
● 內置軟啟動,減小 MOSFET 的應力,內置斜坡補償電路;
● 可設定開關頻率,最高可達 500kHz,具有頻率抖動功能,具有良 好的 EMI 特性;
● 具有“BO、OCP、OLP、OTP、VDD_OVP、SCP 等保護功能;
● 電路結構簡單、較少的外圍元器件,適用于中等功率 PC 電源、游戲機適配器。
CR3012 芯片特性:
● 外置 MOS SOP-8 封裝同步整流芯片,可工作于 CCM、DCM 和 QR 模 式;
● 最高工作頻率 400KHz,精簡外圍電路;
● 較低的工作電流和較高的系統效率滿足能效要求。
一、PCB及DEMO實物圖

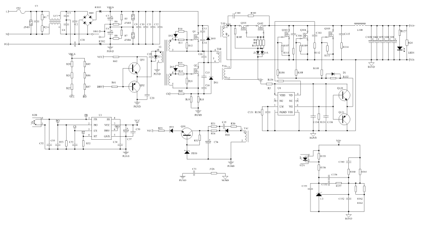
二、電路原理圖

三、12V20A開關電源方案整機參數

CR1252是一款可以提供反激,正激,低成本,全功能電流模式開關電源控制器,可以pin to pin 兼容NCP1252A,廣泛應用于 PC電源、LED電源、工業電源、電源適配器、電焊機電源等領域,更多CR1252產品手冊及替代NCP1252A相關電路應用及參數差異請向驪微電子申請。>>
同類文章排行
- CR5218SC_5V1A適配器方案
- 7個大幅精簡外圍的ac-dc電源管理芯片方案
- 德普微DP2525B原邊反饋電源芯片恒壓恒流5W
- 5v開關電源芯片PN8370M+PN8306M 5V2A六級能
- CR1252+CR3012_12V20A開關電源方案
- 基于PN8390+PN8308M高性能12V2A適配器電源
- PN8000無電感負壓輸出AC-DC非隔離超精簡方
- PN8370_2.4A手機充電器電源芯片方案
- CR6249_12V1.5A電源適配器方案
- 12V3.0A同步整流六級能效電源適配器應用方
阿里巴巴店鋪
關注驪微
收藏驪微

