CR5534代換ob5224芯片,滿足六級能效標準!
字號:T|T
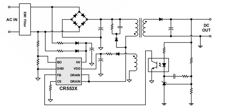
CR5534是一款采用700V高壓漏極啟動,內置高壓功率 MOSFET,具有優化的圖騰驅動電路以及電流模式PWM控制器,適用于待機功耗<25mW的小功率AC/DC電源適配器、充電器電源。

CR5534主要特點
■ 700V高壓啟動
■ 待機<30mW
■ 效率均衡技術、滿足能效六級標準
■ 集成600V MOSFET
■ 內置65kHz固定PWM頻率
■ 內置軟啟動技術降低開機MOSFET功率管漏源電壓應力
■ 頻率抖動技術改善了EMI特性
■ 工作無音頻噪音
■ 過壓保護(OVP)鎖存
■ 過載保護(OLP)和過溫保護(OTP)自動恢復
■ 內置同步斜坡補償增強環路穩定性
■ 內置前沿消隱(LEB)
■ 內置動態峰值電流補償功能,在輸入
■ 85V~264V的寬電壓下可實現恒定最大輸出功率
■ 輸入電壓欠壓保護功能
■ 4000V HBM ESD能力
■ DIP-8L 綠色封裝

CR5534在重載或中等負載時,工作在PWM模式,頻率為65KHz。當負載逐漸減小時,振蕩器的工作頦率逐漸降低,最后穩定在22KHz左右。在空載和輕載時,電路采用間歇模式,有效的降低了待機功耗。

CR5534采用DIP封裝內置了多種保護功能,適用于15W 以內的全電壓范圍離線開關電源,在應用中CR5534可兼容代換ob5224,更多CR5534替換ob5224芯片方案手冊、BOM表、測試數據等應用資料請向驪微電子申請。>>
同類文章排行
- ap8022代換viper22a可兼容,不改PCB及外圍
- 電源芯片sdh8302s可PIN腳代換VIPER12A/AP80
- 什么是MOS管的雪崩及mos管雪崩擊穿原理!
- 常用dc-dc降壓芯片推薦
- 國產電源管理芯片有哪些?
- sdh8303代換viper22a/AP8012H,PIN腳兼容無
- PN555L內置690V小功率非隔離芯片可替PN8008
- IR4427替換芯片ID1127雙低側、大電流驅動,
- 常用低壓mos管型號及選型!
- ob2269替代芯片CR6842成本低,性能更穩定!
阿里巴巴店鋪
關注驪微
收藏驪微

