OB2281芯片替代料CR6889B,貨源更穩定!
字號:T|T
2021年以來電源芯片均出現了不同程度的漲價缺貨,從一開始的缺貨漲價交期延長,到后面的交期不定,有價未必有貨,一貨難求,缺貨潮催化了各芯片間的相互代換,啟辰微CR6889B不僅能代換OB2281、OB2273、還可以兼容SD4873A、AP8267、SF5533、KP201等產品,做到了一芯多用,為你排解“缺芯”煩憂!
產品概述
CR6889B是一款高集成度、低待機功耗的PWM控制器。CR6889B輕載時會降低頻率,最低頻率22kHz可避免音頻噪聲。CR6889B提供了完整的保護功能,如cycle-by-cycle電流限制、OCP、OTP、VDD_OVP、UVLO等,還可以通過OVP腳分別精確設置輸出電壓過壓保護。軟啟動功能可以減少系統啟動時MOSFET的應力,前沿消隱時間簡化了系統應用。通過頻率抖動和軟驅動電路的設計,降低開關噪聲,簡化了EMI設計。CR6889B提供SOT23-6L的封裝。
CR6889B特性
■較低的啟動電流(大約3μA)
■軟啟動減少開機時MOSFET的漏源電壓應力
■內建同步斜坡補償,消除次諧波震蕩
■內建頻率抖動功能,降低EMI
■內置65kHz開關頻率
■輕載降低工作頻率
■VDD過壓保護和輸出過壓保護功能
■內置前沿消隱電路
■內置輸出二極管短路保護
■過載保護
■SOT23-6L封裝
管腳排列

管腳描述

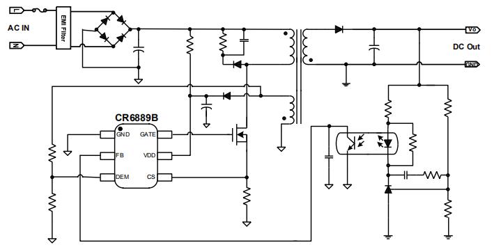
典型應用電路圖

應用領域
■AC/DC適配器
■電視及監視器電源
■打印機
■存儲設備電源
CR6889B是一款65W以內高性能綠色節能PWM控制器,VCC耐壓30V,待機功耗小于75mW,缺貨行情下,我們將和客戶一起解決“芯片短缺”的困境,CR6889B在應用中可兼容CR6863B、OB2281、OB2273、SD4873A、AP8267、SF5533、KP201等產品,貨源穩定且價格優勢,更多產品手冊、應用資料等,請咨詢驪微電子。>>
同類文章排行
- ap8022代換viper22a可兼容,不改PCB及外圍
- 電源芯片sdh8302s可PIN腳代換VIPER12A/AP80
- 什么是MOS管的雪崩及mos管雪崩擊穿原理!
- 常用dc-dc降壓芯片推薦
- 國產電源管理芯片有哪些?
- sdh8303代換viper22a/AP8012H,PIN腳兼容無
- PN555L內置690V小功率非隔離芯片可替PN8008
- IR4427替換芯片ID1127雙低側、大電流驅動,
- 常用低壓mos管型號及選型!
- ob2269替代芯片CR6842成本低,性能更穩定!
阿里巴巴店鋪
關注驪微
收藏驪微

