IR2304替代料ID5S609F1 600V半橋驅動芯片
字號:T|T
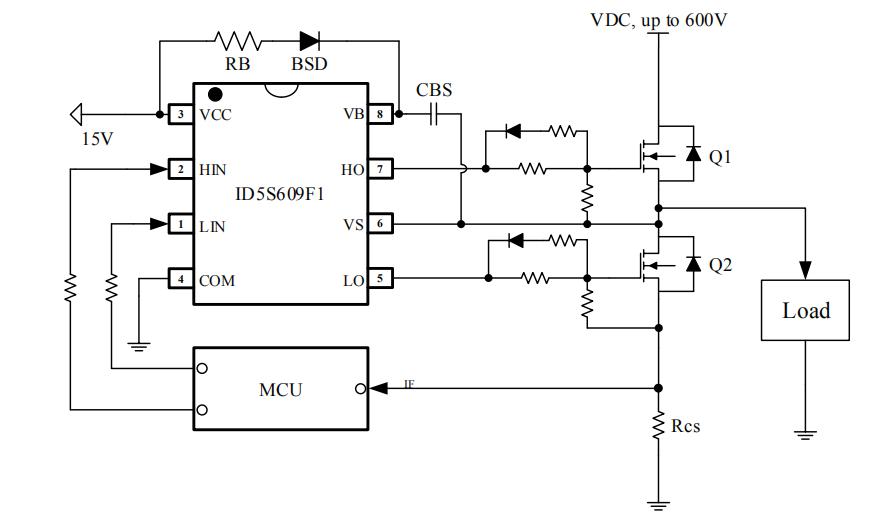
ID5S609F1 600V半橋驅動芯片浮動通道可用于驅動最高600V的N溝道MOSFET或IGBT,通斷時間180ns/250ns。兼容ir2304驅動芯片,廣泛應用于中小型功率電機驅動、功率MOSFET或IGBT驅動、半橋功率逆變器、全橋功率逆變器、任意互補驅動轉換器等領域。

ir2304驅動芯片替代料ID5S609F1特性
■ 高側浮動偏移電壓600V
■ 輸入邏輯兼容3.3V和5V
■ dV/dt抗干擾能力±50V/nsec
■ 自舉工作的浮地通道
■ 芯片工作電壓范圍10V-20V
■ 高低側均具有欠壓保護功能
■ 輸出拉灌電流能力400mA/800mA
■ 高低側通道均延時匹配
■ 死區時間典型值為180ns

半橋驅動芯片ir2304替料ID5S609F1只要用一個大功率三極管或MOS直接帶動電機即可,當電機需要雙向轉動時,可以使用由2個功率元件組成的H橋電路,通過改變流入電機的電流方向從而改變電機轉向。

ir2304驅動芯片替代料ID5S609F1半橋驅動芯片是具有高低側參考輸出通道,耐壓高、高速的MOSFET和IGBT驅動IC,邏輯輸入兼容標準CMOS或LSTTL輸出,邏輯電壓可降至3.3 V。由于其易于設計驅動電路、外圍元器件少、驅動能力強、可靠性高、靈活等優點在MOSFET驅動電路中得到廣泛應用,更多IR2304替代料ID5S609F1 600V半橋驅動芯片基本功能、外圍電路設計、參數選型以及Layout注意事項,請咨詢我們。>>
同類文章排行
- ap8022代換viper22a可兼容,不改PCB及外圍
- 電源芯片sdh8302s可PIN腳代換VIPER12A/AP80
- 什么是MOS管的雪崩及mos管雪崩擊穿原理!
- 常用dc-dc降壓芯片推薦
- 國產電源管理芯片有哪些?
- sdh8303代換viper22a/AP8012H,PIN腳兼容無
- PN555L內置690V小功率非隔離芯片可替PN8008
- IR4427替換芯片ID1127雙低側、大電流驅動,
- 常用低壓mos管型號及選型!
- ob2269替代芯片CR6842成本低,性能更穩定!
阿里巴巴店鋪
關注驪微
收藏驪微

