IR2104半橋驅動替代芯片ID7U603,ir2104芯片驅動原理!
字號:T|T
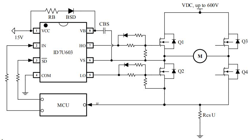
電機驅動主要采用N溝道MOSFET構建H橋驅動電路,H 橋是一個典型的直流電機控制電路,由于它的電路外形酷似字母 H,故得名與“H橋”,4個開關組成H的4條垂直腿,而電機就是H中的橫杠。要使電機運轉,必須使對角線上的一對開關導通,經過不同的電流方向來控制電機正反轉,ir2104半橋驅動是一塊驅動芯片只能用于控制H橋一側的2個MOS管,因此采用半橋驅動芯片時,需要兩塊該芯片才能控制一個完整的H橋。

ir2104驅動原理,IR2104半橋驅動可以驅動高端和低端兩個 N 溝道MOSFET,能提供較大的柵極驅動電流,具有硬件死區、硬件防同臂導通等功能。使用兩片IR2104型半橋驅動芯片能夠組成完好的直流電機H橋式驅動電路。
IR2104半橋驅動替代芯片ID7U603
■ 高壓范圍達60V
■ 高側擊穿電壓大于80V
■ Vcc電壓范圍為7V-15V
■ 5V LDO輸出
■ 欠壓保護功能(UVLO)
■ 內置180ns死區時間來防止共態導通
■ 內置自舉二極管
■ 輸出拉灌電流能力1A/1A

IR2104半橋驅動替代芯片ID7U603,可用于驅動2個N型功率MOSFET或IGBT構成的半橋拓撲結構。浮動工作電壓可達600V,10-20V 寬范圍工作電壓范圍,兼容3.3V/5V的輸入邏輯電平,拉灌電流典型值210mA/360mA,具有防直通保護及VCC和VBS具有欠壓保護功能,與IR2104引腳和功能類似,可兼容代換IR2104,典型應用于高壓風機和泵、步進馬達等領域。
上一篇:常用低壓mos管型號及選型! 下一篇:N溝道mos管工作原理及n溝道mos管用途!
同類文章排行
- ap8022代換viper22a可兼容,不改PCB及外圍
- 電源芯片sdh8302s可PIN腳代換VIPER12A/AP80
- 什么是MOS管的雪崩及mos管雪崩擊穿原理!
- 常用dc-dc降壓芯片推薦
- 國產電源管理芯片有哪些?
- sdh8303代換viper22a/AP8012H,PIN腳兼容無
- PN555L內置690V小功率非隔離芯片可替PN8008
- IR4427替換芯片ID1127雙低側、大電流驅動,
- 常用低壓mos管型號及選型!
- ob2269替代芯片CR6842成本低,性能更穩定!
阿里巴巴店鋪
關注驪微
收藏驪微

