低功耗芯片廣泛應用充電器、適配器領域!
字號:T|T
一直以來性能與功耗就是一對矛盾體的存在,電源設計師為了設計出高性能、低功耗的電源產品,嘗試了各種方法,而PN8370這款高能效低功耗芯片以體積小、重量輕、效率高等特點在充電器、適配器領域備受廣大電源工程師的青睞。
PN8370是一款低成本高性能的低功耗芯片,外圍元件少,可省略光耦和TL431,節約成本,內置650V高雪崩能力智能功率MOSFET,可輕松實現50mW待機功耗,主要應用在5V/2A、5V/2.4A、12V/1A充電適配器電源產品中,滿足六級能效標準。
六級能效10W充電器應用方案(PN8370M SOP7)
※ 輸出規格5V/2A
※ 內置高壓啟動+多工作模式+專利谷底開通技術,滿足六級能效標準
※ PN8370M專利跳谷底開通算法+PN8306L獨特防振鈴算法實現零直通炸機風險
※ 方案精簡:PSR無需兩顆啟動電阻,SR實現零外圍工作

六級能效12W充電器應用方案(PN8370F SOP7)
※ 輸出規格5V/2.4A
※ 內置高壓啟動+多工作模式+專利谷底開通技術,滿足六級能效標準
※ PN8370F專利跳谷底開通算法+PN8306M獨特防振鈴算法實現零直通炸機風險
※ 方案精簡:PSR無需兩顆啟動電阻,SR實現零外圍工作

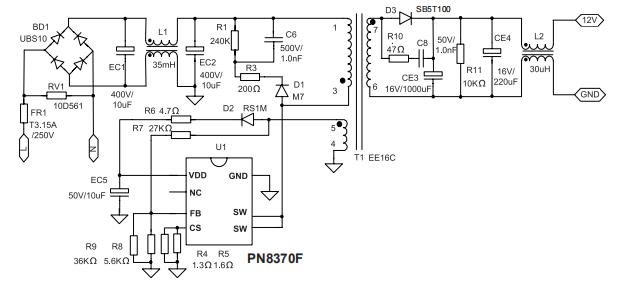
六級能效12W適配器應用方案(PN8370F SOP7)
※ 輸出規格12V/1A
※ 內置高壓啟動+多工作模式+專利谷底開通技術,滿足六級能效標準
※ 高功率密度,SOP7實現12W電源應用
※ 方案精簡:無需啟動線路,去Y電容

低功耗芯片是減少電源功耗提高轉換效率的至關因素,PN8370低功耗芯片有效解決了能源的浪費,提高了系統性能的高轉換效率,如需PN8370低功耗芯片的原理圖,電源輸入輸出規格,BOM 表和變壓器參數以及安規和 EMI 測試數據等詳細資料或其他手冊,請聯系驪微電子申請。>>>
上一篇:電源管理芯片行業困境及發展趨勢! 下一篇:低功耗芯片設計幾種常用方法!
同類文章排行
- ap8022代換viper22a可兼容,不改PCB及外圍
- 電源芯片sdh8302s可PIN腳代換VIPER12A/AP80
- 什么是MOS管的雪崩及mos管雪崩擊穿原理!
- 常用dc-dc降壓芯片推薦
- 國產電源管理芯片有哪些?
- sdh8303代換viper22a/AP8012H,PIN腳兼容無
- PN555L內置690V小功率非隔離芯片可替PN8008
- IR4427替換芯片ID1127雙低側、大電流驅動,
- 常用低壓mos管型號及選型!
- ob2269替代芯片CR6842成本低,性能更穩定!
阿里巴巴店鋪
關注驪微
收藏驪微

