fp6601q電路圖_fp6601q規格書_fp6601q
字號:T|T
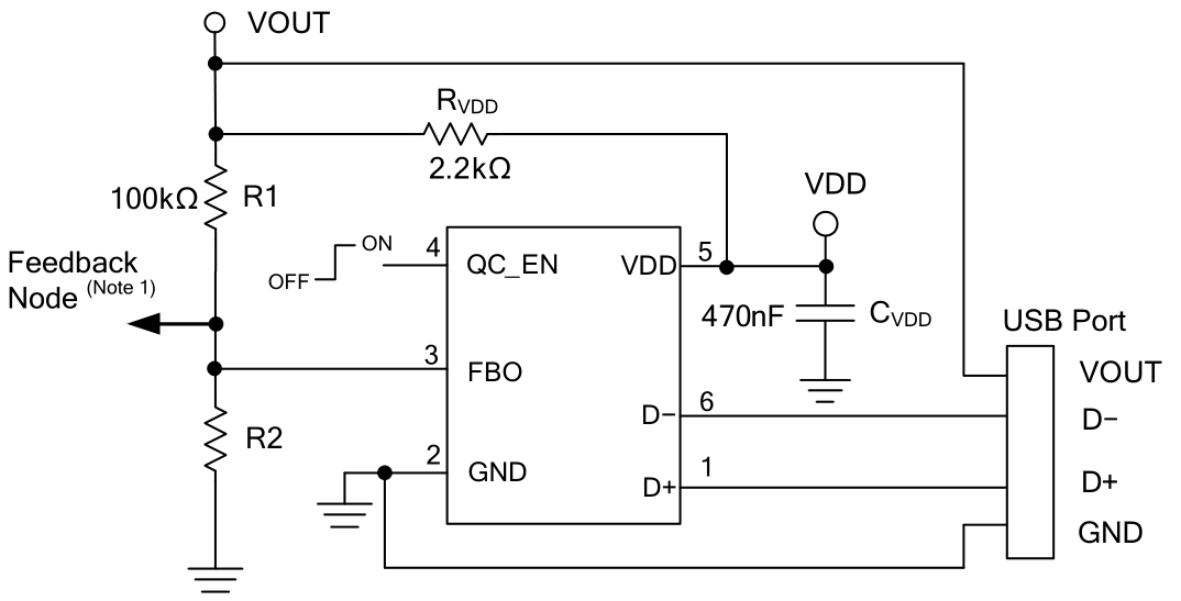
FP6601Q 這款快速充電協議芯片,支持高通 QC2.0 / 3.0 與華為海思 FCP,可自動識別充電設備類型,通過監控 USB D+ / D- 上的電壓數據自動調整供電設備上的輸出電壓,互相握手識別后設備提升充電功率縮短充電時間,使之獲得設備允許的安全最高充電電壓,是一款快充協議識別IC控制器。

FP6601Q優點:
●完全支持快速充電QC3.0,QC 2.0,華為海思快充FCP
●A:3.6V至12V輸出電壓!
●支持USB 充電規范BC1.2。
●支持中國通信行業標準YD/T 1591-2009
●Supports USB DCP applying 2.7V on D+ line and 2.7V on D- line
●Supports USB DCP applying 1.2V on D+ and Dlines
●支持蘋果Apple設備
●支持三星設備
●可以直接PIN對PIN FP6601(QC2.0快充識別IC)
●SOT23-6無鉛封裝

FP6601Q 不僅支持快速充電協議,在連接非快充設備時會以 USB BC1.2去識別兼容設備,能良好的支持 apple / sumsang 設備,同時采用 6 引腳 2.80mm × 1.50mm SOT-23-6 封裝,支持市面上的所有協議,被廣泛應用于移動電源,車充,充電器,USB口手機供電等等設備。
上一篇:我"芯”有你! 下一篇:Q5無線充電手機QI標準單線圈PCBA方案
同類文章排行
- 一款適配器的AC-DC轉換芯片介紹-SD4873
- 芯龍12V/5A DC/DC低成本電源芯片方案-XL150
- SF6773 650V功率電源手機充電器芯片
- PN8147內置MOS管AC-DC電源適配器IC方案芯朋
- 士蘭微推出AC/DC 5V/1A充電器解決方案SD69
- NCE現貨n溝道mos管NCE6003Y磁場應管SOT23-3
- PN8368電源管理芯片手機充電器IC方案
- 低成本AC/DC開關LED驅動芯片-CS6553
- 4842mos管sop-8場效應管30V / 7.7A雙N溝道
- 60W以上適配器方案-sf5877
阿里巴巴店鋪
關注驪微
收藏驪微

