推薦產品
聯系我們
深圳市驪微電子科技有限公司
電話:0755-23087599
手機:13808858392
郵箱:dunianhua@leweitech.com
地址:深圳市寶安區西鄉鶴洲恒豐工業城B11棟5樓東
SF6773產品描述:
SF6773是一個高性能、高度集成QR(準諧振模式)和一次側的監管(PSR)電源開關離線小功率轉換器的應用程序。
SF6773是一個高性能、高度集成QR(準諧振模式)和一次側的監管(PSR)電源開關離線小功率轉換器的應用程序。
SF6773專有super-QR / PSRTM控制效率高、低電磁干擾可確保系統滿足EPS 6級能量標準。集成電路也有內置電纜補償功能實現優秀的簡歷性能下降。
SF6773使用多模式控制來提高效率和可靠性并降低音頻噪聲能量@輕載荷。SF6773還集成了“馬克斯的功能。頻率夾緊@輸出短路”限制功率MOSFET Vds峰值輸出短路發生時。
SF6773集成功能和保護的FB短保護欠壓鎖定(UVLO)VDD過壓保護(VDD OVP)、輸出過壓保護(OVP輸出)軟啟動逐周期限流((OCP)針浮保護提供SOP7封裝。
SF6773產品特點:
滿足EPS 6級
內置650 v電力MOSFET
專有super-QR / PSRTM(準諧振和主面監管)控制效率高和低EMI
專用電纜下降補償
頻率限制功率MOSFET的夾緊Vds飆升@輸出短路
少于70 mw備用電源
CC和簡歷精度±5%
多模控制
逐周期限流
前沿消隱(1)
軟啟動
VDD欠壓鎖定(UVLO)
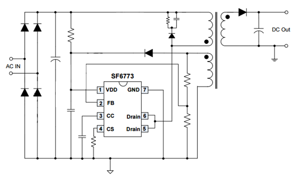
典型應用圖
yle="width: 600px; height: 360px;" />
典型應用圖
yle="width: 600px; height: 360px;" />
阿里巴巴店鋪
關注驪微
收藏驪微










