推薦產品
聯系我們
深圳市驪微電子科技有限公司
電話:0755-23087599
手機:13808858392
郵箱:dunianhua@leweitech.com
地址:深圳市寶安區西鄉鶴洲恒豐工業城B11棟5樓東
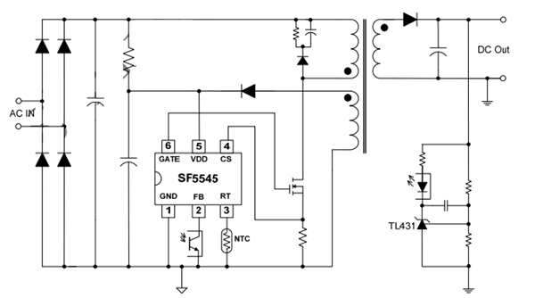
SF5545產品描述:
SF5545是一款高性能,高效率,低成本,高度集成的電流模式PWM控制器離線反激式轉換器應用。PWM開關頻率與混洗是外部可編程,這可以減少一個電源傳導EMI發射。當輸出功率要求降低,IC自動基于 專有η - BalanceTM控制,以提高電源轉換效率在輕負載減小開關頻率。當電流設定點降到低于給定值.外置MOS管,功率可以做得更高,自帶抖頻,EMI效果更好,專利溫度折返,提高系統SOA。
SF5545是一款高性能,高效率,低成本,高度集成的電流模式PWM控制器離線反激式轉換器應用。PWM開關頻率與混洗是外部可編程,這可以減少一個電源傳導EMI發射。當輸出功率要求降低,IC自動基于 專有η - BalanceTM控制,以提高電源轉換效率在輕負載減小開關頻率。當電流設定點降到低于給定值.外置MOS管,功率可以做得更高,自帶抖頻,EMI效果更好,專利溫度折返,提高系統SOA。
SF5545可以實現“零OCP / OPP恢復峽”使用SiFirst專有的控制算法。 SF5545還內置了專有的“音頻 無噪音的OCP補償” ,它可以實現恒功率限制,可以在重負載實現音頻niose操作時,線路輸入大約是 90VAC 。
SF5545集成了欠壓鎖定( UVLO ) , VCC過電壓保護(OVP )功能和保護,逐周期電流限制( OCP ) ,所有引腳浮保護,過負載保護( OLP ) , RT引腳短路到接地保護,柵極鉗位, VCC鉗位,前沿消隱 ( LEB ) 。
SF5545采用SOT23 - 6 , DIP- 8封裝。
SF5545產品特點:
內置OCP無損補償實現高低壓OCP平衡。
內置零OCP恢復防止低壓滿載啟達失敗。
優化軟啟動電路,有效控制MOS 電流應力。
內置“η-Balance”專利技術,提高平均效率。
優化降頻曲線,減小開關損耗,提高小載效率。
優化驅動電路,改善EMI性能。
小于100mW超低待機功耗。
內置拔插頭保護功能。
外置OTP保護,可實現系統精準OTP保護。
典型應用圖

典型應用圖

阿里巴巴店鋪
關注驪微
收藏驪微










