推薦產品
聯系我們
深圳市驪微電子科技有限公司
電話:0755-23087599
手機:13808858392
郵箱:dunianhua@leweitech.com
地址:深圳市寶安區西鄉鶴洲恒豐工業城B11棟5樓東
PN8218 100W低成本反激控制芯片可代換RT7755
所屬分類:Chipown/芯朋微
品牌:Chipown/芯朋微
型號:PN8218TC-A1
封裝:SOT23-6L
功率:100W
電流:
型號:PN8218TC-A1
封裝:SOT23-6L
功率:100W
電流:
訂購熱線:0755-23087599
PN8218是一款高性能峰值電流模式反激控制芯片,采用SOT23-6L封裝,具有低待機功耗、高轉換效率、耐壓高以及極具成本效益等特點,適用于USB PD手機充電器、AC-DC電源適配器、開放式開關電源等應用場合。
PN82 18通過CCM、QR-PWM、 QR-PFM、 輕載降頻等多種模式混合調制技術,實現了低待機功耗和全電壓范圍下的最佳效率。供電電壓7-63V特別適合于寬輸出的USB PD手機快充應用,基于此應用場景,芯片還提供了自適應環路增益,自適應頻率抖動,自適應過流點和多檔的輸出過壓保護。此外,芯片還內置了軟起動功能、線電壓補償功能以及斜坡補償功能。
PN82 18提供了全面的保護功能,包括逐周期的過流保護,VDD過壓保護、VDD欠壓鎖存、輸入欠壓保護、輸出過壓和欠壓保護,輸出過載保護,輸出短路保護,輸出二極管短路保護,以及片上和片外的過溫保護。
PN8218芯片特性
■ 內置軟啟動以降低啟動時應力水平
■ 頻率抖動以提升EMI性能
■ 供電電壓7-63V適合寬輸出電壓應用低壓CCM模式、高壓QR模式,提高系統平均效率和輕載效率
■ 輕載至空載功率段,采取降頻的工作模式優化輕載紋波和待機功耗
■ 在不同啟機電阻電容配置下,故障重啟時間均控制在1~3S,且可以實現次邊發現故障重啟原邊的功能
■ 內部集成斜率補償,以避免次諧波震蕩,環路更穩定
■ 全面的保護功能:VDD欠壓、過壓保護、啟機輸出過壓保護、正常工作輸出過壓保護、輸出欠壓保護、輸入欠壓保護、逐周期的過流保護、自適應輸出過載保護、輸出短路保護、輸出二極管短路保護、芯片內部過溫保護、環溫過溫保護。
封裝/訂購信息

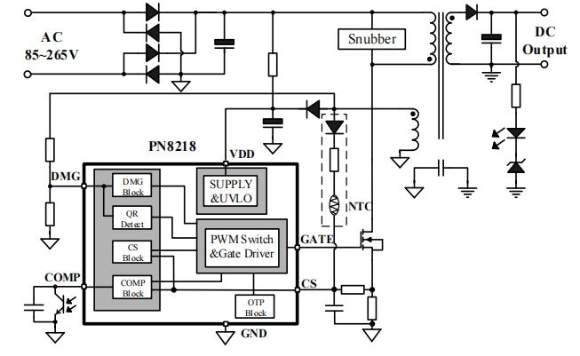
典型應用示意圖

| 管腳名 | 管腳標號 | 管腳功能描述 |
| VDD | 1 | 芯片供電管腳 |
| GND | 2 | 芯片地 |
| GATE | 3 | 芯片驅動輸出管腳,用于驅動外部功率管 |
| CS | 4 | 逐周期電流檢測管腳,并且復用于芯片外置過溫保護檢測 |
| COMP | 5 | 反饋輸入管腳,實現輸出電壓閉環調節 |
| DMG | 6 | 退磁檢測管腳,用于實現谷底檢測、輸入電壓檢測以及輸出電壓檢測 |
應用領域
■ USB PD充電器
■ 電源適配器
■ 開放式電源
PN8218TC-A1低成本反激控制芯片在隔離反激拓撲典型應用中,輸入電壓范圍85~264Vac,輸出電壓5~11V,輸出最大功率44W。廣泛應用于USB PD充電器、電源適配器、開放式電源等領域,引腳和功能與立锜RT7755基本一致,可兼容代換RT7755,更多PN8218TC-A1產品手冊及應用資料請向芯朋微代理商驪微電子申請。>>
阿里巴巴店鋪
關注驪微
收藏驪微










