推薦產品
聯系我們
深圳市驪微電子科技有限公司
電話:0755-23087599
手機:13808858392
郵箱:dunianhua@leweitech.com
地址:深圳市寶安區西鄉鶴洲恒豐工業城B11棟5樓東
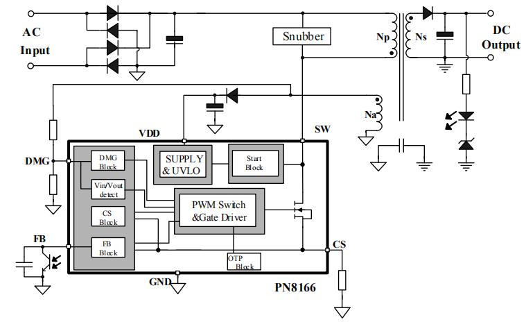
PN8166典型應用功率33-45W,采用SSOP10封裝是45w快充acdc芯片,內部集成了電流模式控制器和高壓啟動模塊,專用于高性能寬輸出快速充電器。
PN8166 快充芯片通過檢測輸入電壓、輸出電壓和負載變化自適應切換QR-PWM、QR-PFM、Burst-mode工作模式,多模式調制技術和特殊器件低功耗結構技術實現了超低的待機功耗、全電壓范圍下的最佳效率。頻率調制技術和 Soft-Driver 技術充分保證系統的良好 EMI 表現。
同時,PN8166快充芯片還提供了極為全面和性能優異的智能化保護功能,包括輸入欠壓保護、輸入過壓保護、輸出欠壓保護、輸出過壓保護、過溫保護、次級整流管短路保護、逐周期過流保護、過載保護等功能。
PN8166 45w快充acdc芯片特性
■ 內置800V高壓啟動電路
■ 8~57V寬供電電壓,適合寬輸出電壓應用
■ PWM、強制DCM、PFM和BM多模式提高效率
■ 空載待機功耗< 55 mW @230VAC
■ 優異全面的保護功能
■ 過溫保護 (OTP)
■ 輸入欠壓及過壓保護
■ 輸出欠壓及過壓保護
■ 逐周期過流保護 (OCP)
■ 輸出短路保護
■ DMG電阻短路保護
■ 次級整流管短路保護
■ 過負載保護(OLP)
封裝/訂購信息

典型應用電路

應用領域
■ 手機充電器
■ 適配器
■ 內置電源
PN8166 45w快充acdc芯片采用QR控制技術內置SJ MOS及SSOP10功率封裝,搭配PN8309HPD-A1,典型應用于33W PD快充應用方案或六級能效45W PD快充應用方案,方案溫升低,顯著減少體積,有利于充電器小型化設計,更多芯朋微pn8166芯片規格書及應用資料請向芯朋微代理驪微電子申請。>>
阿里巴巴店鋪
關注驪微
收藏驪微










