推薦產品
聯系我們
深圳市驪微電子科技有限公司
電話:0755-23087599
手機:13808858392
郵箱:dunianhua@leweitech.com
地址:深圳市寶安區西鄉鶴洲恒豐工業城B11棟5樓東
ID7S210 200V 自舉式半橋驅動芯片
所屬分類:芯朋電機驅動芯片
品牌:芯朋微/安趨
型號:ID7S210AD、ID7S210ADD、ID7S210BD
封裝:SOP8/DFN2×3-8L
功率:200V
電流:1A/1A
型號:ID7S210AD、ID7S210ADD、ID7S210BD
封裝:SOP8/DFN2×3-8L
功率:200V
電流:1A/1A
訂購熱線:0755-23087599
ID7S210 自舉式半橋驅動芯片是低壓高低側柵極驅動芯片,有三個版本ID7S210AD、ID7S210ADD和ID7S210BD都具有集成自舉二極管結構,輸入功率電壓高達 200V,1A/1A 拉灌電流能力,典型應用于電動車、低功率壓縮機、無人機電調等領域!
ID7S210驅動芯片特征
■ 高側浮動偏移電壓200V
■ 輸入邏輯兼容3.3V和5V
■ dv/dt抗干擾能力±50 V/nsec
■ 內置自舉二極管
■ 芯片工作電壓范圍5V~20V
■ 輸出拉灌電流能力1A/1A
■ Vs負偏壓能力典型值-10V
封裝訂購信息

| 訂購代碼 | 封裝 |
| ID7S210ADSEC-R1 | SOP8 |
| ID7S210ADDEC-R1 | DFN2×3-8L |
| ID7S210BDSEC-R1 | SOP8 |
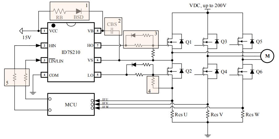
典型應用電路圖

id7s210芯片應用領域
■ LV BLDC控制
■ LV DC電刷電機控制
■ DC DC轉換器
■ 任意互補驅動轉換器
ID7S210自舉式半橋驅動芯片其浮地通道能工作在200V的高壓下。可用于驅動2個N溝道功率MOSFET構成的半橋拓撲。輸入信號可以兼容CMOS和LSTTL信號,邏輯輸入電平低至3.3V。具有大電流輸出能力,輸入端具有有效電平互鎖保護功能,能夠有效防止輸出功率管共態導通。良好的延時匹配功能能夠輕松適用于高頻應用場合。是一款基于P襯底、P外延的高壓、高速功率MOSFET,具有獨立的高、低參考輸出通道。
阿里巴巴店鋪
關注驪微
收藏驪微










