推薦產品
聯系我們
深圳市驪微電子科技有限公司
電話:0755-23087599
手機:13808858392
郵箱:dunianhua@leweitech.com
地址:深圳市寶安區西鄉鶴洲恒豐工業城B11棟5樓東
AP8267 70W 電流模式PWM控制芯片
所屬分類:Chipown/芯朋微
品牌:芯朋微
型號:AP8267TCC-R1
封裝:SOT23-6
功率:70W
電流:
型號:AP8267TCC-R1
封裝:SOT23-6
功率:70W
電流:
訂購熱線:0755-23087599
AP8267是一款高集成度的電流模式PWM控制芯片,具有高性能、低待機功耗、低成本等特點。AP8267內置綠色降頻工作模式,根據負載情況調節工作頻率,減少了開關損耗,從而獲得較低的待機功耗和較高的轉換效率。AP8267提供了豐富的保護,包括:逐周期過流保護、VDD過壓保護、欠壓鎖存、過溫保護、輸出過壓保護、過載保護、輸出二極管短路保護,同時具有軟啟動和間歇工作模式功能。一旦出現故障,芯片進入自動重啟狀態直至故障排除。
芯片ap8267特征
■ 頻率抖動技術提高EMI性能
■ 綠色降頻工作模式
■ 無音頻噪聲
■ 內部集成斜率補償功能
■ 線電壓補償技術
■ 軟啟動功能
■ 全面的保護功能包括
逐周期過流保護
過載保護
VDD過壓保護
輸出過壓保護
輸出二極管短路保護
過溫保護
封裝/訂購信息

| 管腳標號 | 管腳名 | 管腳功能描述 |
| 1 | GND | 地 |
| 2 | FB | 反饋輸入引腳, FB腳與SENSE腳共同控制PWM占空比 |
| 3 | RT | 雙功能引腳,兩選一,可實現過溫保護或過壓保護。溫度檢測,通過RT與GND引腳連接一個NTC電阻;過壓保護,通過輔助繞組與RT引腳連接一個過壓電流檢測電阻 |
| 4 | CS | 電流檢測輸入引腳 |
| 5 | VDD | 芯片供電引腳 |
| 6 | GATE | 圖騰柱輸出,用于驅動MOSFET |
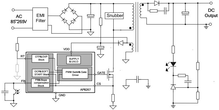
AP8267電路圖

電流模式AP8267應用領域
■ 機頂盒電源
■ 電源適配器
■ 開放式離線開關電源
AP8267是高集成度的電流模式PWM控制芯片,內置綠色工作模式大大減小了待機模式的功耗,更易于滿足國際能效標準,VDD 工作電壓12V to 25V,典型應用功率<70W,可兼容代換OB2281AMP,被廣泛應用于機頂盒電源、電源適配器、開放式離線開關電源等領域,更多電流模式ap8267芯片產品手冊及相關應用資料請向驪微電子申請。>>
阿里巴巴店鋪
關注驪微
收藏驪微










