推薦產品
聯系我們
深圳市驪微電子科技有限公司
電話:0755-23087599
手機:13808858392
郵箱:dunianhua@leweitech.com
地址:深圳市寶安區西鄉鶴洲恒豐工業城B11棟5樓東
AP8266概述:
AP8266 是一款高集成度的電流模式PWM控制芯片,具有高性能、低待機功耗、低成本等特點。AP8266電流模式pwm控制器內置綠色降頻工作模式,根據負載情況調節工作頻率,減少了開關損耗,從而獲得較低的待機功耗和較高的轉換效率。同時AP8266提供了豐富的保護,包括:逐周期過流保護、過壓保護、過壓箝位、欠壓鎖存、過溫保護、過載保護,同時具有軟啟動和間歇工作模式功能。一旦出現故障,芯片進入自動重啟狀態直至故障排除。
AP8266特征:
專利的頻率抖動技術提高EMI性能
綠色降頻工作模式
無音頻噪聲
內部集成斜率補償功能
軟啟動功能
全面的保護功能包括
線電壓補償技術
逐周期過流保護
過載保護
VDD 過壓保護
過溫保護
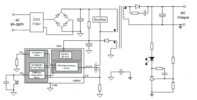
AP8266典范應用圖:

AP8266電流模式pwm控制器是高集成度的電流模式PWM控制芯片,內置綠色工作模式大大減小了待機模式的功耗,更易于滿足國際能效標準。
阿里巴巴店鋪
關注驪微
收藏驪微










