推薦產品
聯系我們
深圳市驪微電子科技有限公司
電話:0755-23087599
傳真:0755-23082933
郵箱:yishanbo@leweitech.com
地址:深圳市寶安區西鄉鶴洲恒豐工業城B11棟5樓東
SDH6963產品概述:
SDH6963是用于開關電源的內置高壓MOSFET及高壓啟動恒流源的的電流模式PWM+PFM控制器系列產品,滿足能源之星6級標準。
SDH6963內置高壓啟動恒流源,低待機功耗<40mW,啟動電流低,有多種工作模式。在輕載情況下,工作在PFM模式,可以提高轉換效率。在待機模式下,電路進入打嗝模式,從而有效地降低電路的待機功耗。
內置峰值電流補償電路,可以使不同交流電壓輸入時極限峰值電流一致。還可以通過調節端電阻調節極限輸出功率。上電時,峰值電流補償最大,然后逐漸達到平衡,可以減小在上電過程中變壓器的應力,防止變壓器飽和。
電路內部集成了各種異常狀態保護功能。包括欠壓鎖定,過壓保護,過載保護,脈沖前沿消隱,原線圈過流保護和溫度保護功能。在電路發生保護以后,電路可以不斷自動重啟,直到系統正常為止。
SDH6963產品特點:
能源之星6級標準
高壓啟動恒流源
低待機功耗<40mW
多種工作模式
輕載下的PFM模式提高效率
過壓、原線圈過流、過載、過溫保護
抖動的開關頻率可以降低EMI
極限輸出功率調節
欠壓鎖定
內部集成高壓MOSFET
自動重啟
峰值電流補償電路
初始化峰值電流最大補償,實現軟啟動功能
打嗝模式
逐周期限流
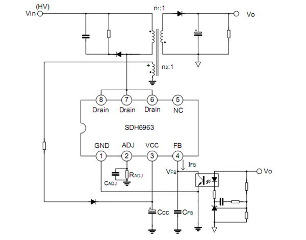
典型應用圖

典型應用圖

阿里巴巴店鋪
關注驪微
收藏驪微









