推薦產品
聯系我們
深圳市驪微電子科技有限公司
電話:0755-23087599
手機:13808858392
郵箱:dunianhua@leweitech.com
地址:深圳市寶安區西鄉鶴洲恒豐工業城B11棟5樓東
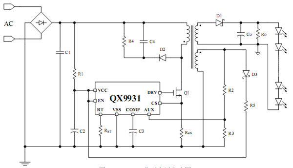
QX9931 產品描述:
QX9931 是一款基于原邊反饋技術的單級、高功率因數 AC-DC LED 恒流驅動芯片。只需要極少的外圍元件就可以精確的控制 LED電流,而不需要光耦以及次級的反饋電路。
QX9931工作于固定頻率模式,其電感電流工作于斷續模式,通過芯片內部精準的電感電流取樣電路,可以得到精準的輸出電流控制。
QX9931系統工作于電壓模式控制,通過固定導通時間控制,可以得到高的功率因數。芯片內置UVLO功能,通過較大的滯回電壓可保證系統正常穩定工作。
QX9931 集成了完備的保護功能,包括逐周期限流保護、輸出過壓保護、輸出短路保護和過溫保護等,以確保 LED 電源可靠的工作。
QX9931 產品特點:
高精度原邊反饋恒流控制
支持功率因素校正
極低的啟動電流和工作電流
定頻斷續模式工作
電壓模式控制
外部可編程的PWM開關頻率
逐周期限流保護
內建系統VCC嵌位保護
低電壓關閉功能
柵級驅動輸出電壓箝位:17V
過載保護功能
過溫保護功能
典型應用圖

典型應用圖

阿里巴巴店鋪
關注驪微
收藏驪微









