推薦產品
聯系我們
深圳市驪微電子科技有限公司
電話:0755-23087599
手機:13808858392
郵箱:dunianhua@leweitech.com
地址:深圳市寶安區西鄉鶴洲恒豐工業城B11棟5樓東
QX6104產品描述:
QX6104 是一款高精度降壓型大功率LED恒流驅動芯片。適用于交流 85V到265V全范圍輸入電壓的大功率 LED恒流驅動電源。
QX6104 是一款高精度降壓型大功率LED恒流驅動芯片。適用于交流 85V到265V全范圍輸入電壓的大功率 LED恒流驅動電源。
專利的高端電流檢測、固定頻率、電流模 PWM 控制方式,具有優異的線性調整率和負載調整率。芯片典型工作頻率約65KHz。
芯片采用的特有恒流控制方式,使得LED輸出電流精度達到±3%以內。
芯片內部集成的抖頻功能可降低EMI成本。內置環路補償與斜坡補償,無需外部補償,應用設計簡單。
QX6104具有多重保護功能,包括DRV驅動 MOS 柵極電壓鉗位、LED開路/短路保護,逐周期限流保護,輸入供電欠壓/過壓保護及電源嵌位等功能
QX6104產品特點:
高端 MOS 驅動
輸出電流:可達 2A
LED均值電流控制:恒流效果
LED輸出電流精度:±3%
高效率:最高可達93%以上
固定工作頻率,電流模 PWM
抖頻功能
內置環路補償、斜坡補償
LED開路/短路保護
芯片供電欠壓/過壓保護
功率管柵極電壓嵌位:17V
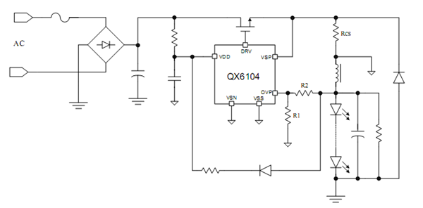
典型應用圖

典型應用圖

阿里巴巴店鋪
關注驪微
收藏驪微









