推薦產品
聯系我們
深圳市驪微電子科技有限公司
電話:0755-23087599
手機:13808858392
郵箱:dunianhua@leweitech.com
地址:深圳市寶安區西鄉鶴洲恒豐工業城B11棟5樓東
QX7136產品描述:
QX7136是一種輸出電流可調的、低壓差的 LED恒流驅動器, 僅需一個外接電阻和一個 NMOS 管就可以構成一個完整的 LED恒流驅動電路,調節該外接電阻就可以調節輸出電流,輸出電流可調范圍為100mA到3000mA。
QX7136 內置過熱保護功能,可有效保護芯片,避免溫度超過120oC 時因過熱而造成損壞。
QX7136具有欠壓保護功能。
QX7136 自帶軟啟動功能,該功能可以防止芯片在上電瞬間出現 LED 亮度的閃爍。
QX7136 采用SOT-89-5 的封裝形式。
QX7136產品特點:
電源電壓:2.7V~5.5V
輸出電流:100mA到 3000mA。
輸出電流精度:優于±5%
過熱保護閾值:120oC
欠壓保護:2.5V
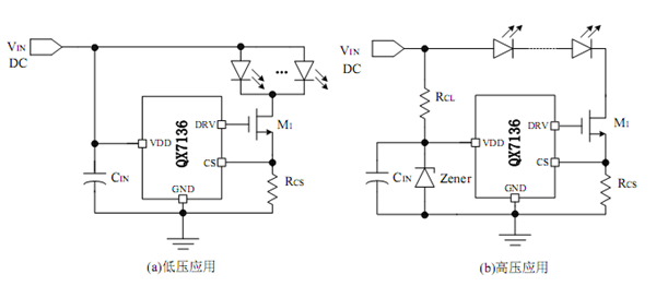
電源電壓可擴展至 400V以上。
典型應用圖

典型應用圖

阿里巴巴店鋪
關注驪微
收藏驪微









