推薦產品
聯系我們
深圳市驪微電子科技有限公司
電話:0755-23087599
手機:13808858392
郵箱:dunianhua@leweitech.com
地址:深圳市寶安區西鄉鶴洲恒豐工業城B11棟5樓東
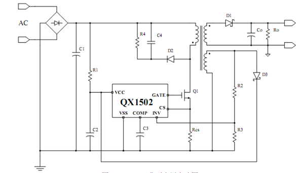
QX1502產品描述:
QX1502是一款高精度隔離型反激式AC-DC 控制器,適用于小功率的充電器和適配器等。其工作在原邊反饋模式,無需光耦和 TL431。通過不同的應用電路可使其工作在恒流或者恒壓模式。
QX1502是一款高精度隔離型反激式AC-DC 控制器,適用于小功率的充電器和適配器等。其工作在原邊反饋模式,無需光耦和 TL431。通過不同的應用電路可使其工作在恒流或者恒壓模式。
在恒流模式下,輸出電流可通過設置CS 引腳對地的電阻來調節;在恒壓模式下,可通過設置變壓器輔助繞組輸出分壓電阻來設定輸出電壓;另外芯片內部設置了輸出電壓線損補償電路,可通過調節分壓電阻的阻值來得到合適的線損補償。
QX1502提供了軟啟動和各種保護機制,包括功率管限流模式,電源電壓過壓保護,電源電壓欠壓保護,以及電源鉗位電路等。
通過設置合適的參數,系統可以得到高精度的輸出恒壓以及恒流控制。
QX1502產品特點:
恒壓輸出控制:±5%精度
QX1502產品特點:
恒壓輸出控制:±5%精度
高精度恒流輸出控制
原邊反饋控制,無需光耦和 TL431
可調輸出電壓
輸出電流的負載調整率可調
內建軟啟動功能
可調線損補償
內建限流輸出控制
內建欠壓保護和過壓鉗位功能
內建過壓保護模塊
典型應用圖

典型應用圖

阿里巴巴店鋪
關注驪微
收藏驪微









