推薦產品
聯系我們
深圳市驪微電子科技有限公司
電話:0755-23087599
手機:13808858392
郵箱:dunianhua@leweitech.com
地址:深圳市寶安區西鄉鶴洲恒豐工業城B11棟5樓東
PN8395-12v電源芯片
所屬分類:Chipown/芯朋微
品牌:芯朋微
型號:PN8395
封裝:DIP/SOP
功率:18W/24W
電流:1.5A/2A
型號:PN8395
封裝:DIP/SOP
功率:18W/24W
電流:1.5A/2A
訂購熱線:0755-23087599
PN8395-12v電源芯片概述
PN8395集成超低待機功耗準諧振原邊控制器及650V高雪崩能力智能功率MOSFET,用于高性能、外圍元器件精簡的充電器、適配器和內置電源。
PN8395為原邊反饋工作模式,可省略光耦和TL431,支持CCM和DCM兩種工作模式。內置高壓啟動電路,可實現芯片空載損耗(230VAC)小于50mW。
PN8395 12v電源芯片在恒壓模式,采用準諧振、多模式技術與PWM頻率切換技術共同提高效率并消除音頻噪聲,使得系統滿足6級能效標準,頻率抖動技術可實現較好的EMI特性;在恒流模式,輸出電流和功率可通過CS腳的電阻進行調節。
該芯片提供了極為全面的智能保護功能,包含逐周期過流保護、過壓保護、開環保護、過溫保護、輸出短路保護和CS開/短路保護等。
PN8395產品特征
■ 內置650V高雪崩能力智能功率MOSFET
■ 內置高壓啟動電路,小于50mW空載損耗(230VAC)
■ 支持CCM和DCM兩種工作模式
■ 采用準諧振與多模式技術提高效率,滿足6級能效標準
■ 全電壓輸入范圍±5%的CC/CV精度
■ 原邊反饋可省光耦和TL431
■ 恒壓、恒流、輸出線補償外部可調
■ 無需額外補償電容、無音頻噪聲
■ 智能保護功能
過溫保護 (OTP)
VDD欠壓&過壓保護 (UVLO&OVP)
逐周期過流保護 (OCP)
CS開/短路保護 (CS O/SP)
開環保護 (OLP)
PN8395-12v電源芯片封裝/訂購信息

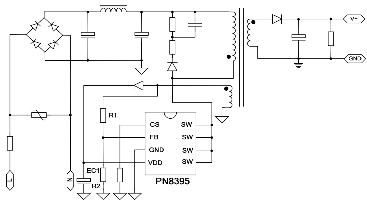
PN8395管腳定義
| 管腳名 | 管腳標號 | 管腳功能描述 |
| CS | 1 | 電流檢測引腳 |
| FB | 2 | 反饋引腳,輔助繞組電壓通過電阻反饋穩定輸出 |
| GND | 3 | 地電位 |
| VDD | 4 | 工作電壓輸入引腳 |
| SW | 5,6,7,8 | 智能功率MOSFET Drain端引腳,跟變壓器初級相連 |
12v電源芯片典型應用電路圖

PN8395應用領域
■ 開關電源適配器
■ 機頂盒等外置電源
如果需要PN8395-12v電源芯片的了產品手冊、原理圖,電源輸入輸出規格,BOM 表和變壓器參數等詳細資料的,請向我們申請。>>
阿里巴巴店鋪
關注驪微
收藏驪微










