推薦產品
聯系我們
深圳市驪微電子科技有限公司
電話:0755-23087599
手機:13808858392
郵箱:dunianhua@leweitech.com
地址:深圳市寶安區西鄉鶴洲恒豐工業城B11棟5樓東
PN8308H概述:
PN8308H大功率同步整流芯片包括同步整流控制器及N型功率MOSFET,用于在高性能AC/DC反激系統中替代次級整流肖特基二極管。
PN8308H內置電壓降極低的功率MOSFET以提高電流輸出能力,提升轉換效率,使得系統效率可以滿足6級能效的標準,并留有足夠的裕量。PN8308H同步整芯片集成了極為全面的輔助功能,包含輸出欠壓保護、最小導通時間等功能。
PN8308H產品特征:
■ 內置10mΩ 80V Trench MOSFET
■ 適用于CCM,DCM和QR工作模式
■ 電流跟蹤關斷技術
PN8308H封裝/訂購信息:

PN8308H典型功率:
y
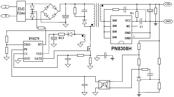
PN8308H典型應用電路:

PN8308H大功率同步整流芯片功能描述:
1.啟動:在系統啟動階段,輸出電壓比較低時,芯片內置MOS體二極管作為次級的續流二極管。當VCC電壓達到VCCon時,芯片開始工作;當VCC電壓低到VCCoff時,芯片停止工作,芯片內置MOS體二極管作為次級的續流二極管繼續工作。
2. 同步工作模式:芯片控制功率MOSFET開關以實現同步整流功能。具體工作機制如下:當芯片檢測到Vds小于開啟閾值時,控制器驅動功率MOSFET開啟,此時Vgs達到最大值。隨著Isd電流的減小,芯片檢測到Isd達到調整閾值區,芯片會根據Isd的減小幅度來降低Vgs。當原邊開關管導通時,Ids突變達到關斷閾值,控制器將快速關斷功率MOSFET。
3. 最小導通時間:在芯片控制MOSFET 開啟初期,MOSFET 的漏端有較大的干擾信號,為了避免干擾信號導致芯片誤觸發關斷信號,芯片加入了屏蔽時間。在屏蔽時間內,同步整芯片關斷值會提高。在屏蔽時間結束后,芯片關斷值會恢復正常值。
PN8308H 12v大功率同步整流芯片極限工作范圍:
VCC 腳耐壓……………..……….………………-0.3~26V
SW 腳耐壓……………………….…….…..…. -0.3~80V
結工作溫度范圍……….…..….…..…...….….-40~150℃
存儲溫度范圍………………………....…. ….-55~150℃
管腳焊接溫度 (10秒)……………..……………...260℃
封裝熱阻RθJC (SOP-8)………………………….45℃/W
人體模式ESD 能力(1)(HBM)……..…...….……... ±3kV
阿里巴巴店鋪
關注驪微
收藏驪微










