推薦產品
聯系我們
深圳市驪微電子科技有限公司
電話:0755-23087599
手機:13808858392
郵箱:dunianhua@leweitech.com
地址:深圳市寶安區西鄉鶴洲恒豐工業城B11棟5樓東
PN8307M概述:
PN8307M包括同步整流控制器及N型功率MOSFET,用于在高性能AC/DC反激系統中替代次級整流肖特基二極管。PN8307M內置電壓降極低的功率MOSFET以提高電流輸出能力,提升轉換效率,使得系統效率可以滿足6級能效的標準,并留有足夠的裕量。PN8307M集成了極為全面的輔助功能,包含輸出欠壓保護、最小導通時間等功能。
PN8307M產品特征:
■ 內置20mT86; 80V Trench MOSFET
■ 適用于3.6V-20V寬供電范圍工作
■ 適用于DCM和QR工作模式
■ 自適應次級電流檢測電路
■ 優異全面的輔助功能
欠壓保護
防誤開啟
最小導通時間
PN8307M封裝/訂購信息:

PN8307M典型功率:

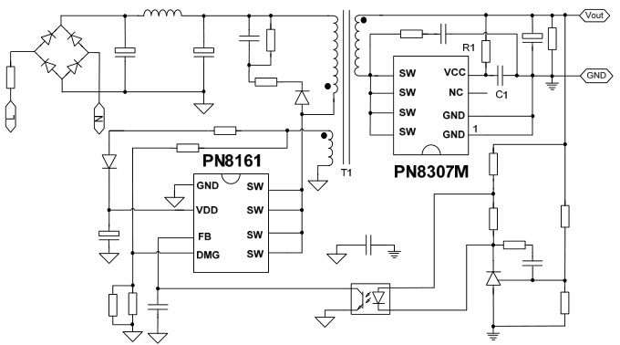
PN8307M典型應用電路:

外圍參數選擇參考:
為了更好體現 PN8307M 的性能,請務必遵守以下規則:
1. 為滿足系統更高可靠性的要求,建議在芯片外圍增加電阻 R1 和電容 C1。
2. 從 Vout 輸出經電阻 R1 到 VCC 的引線先到 VCC 電容 C1 再到 VCC 引腳。
3. VCC 電容 C1 應放置在距離 VCC 引腳和 GND 引腳最近的地方。
阿里巴巴店鋪
關注驪微
收藏驪微










