推薦產品
聯系我們
深圳市驪微電子科技有限公司
電話:0755-23087599
手機:13808858392
郵箱:dunianhua@leweitech.com
地址:深圳市寶安區西鄉鶴洲恒豐工業城B11棟5樓東
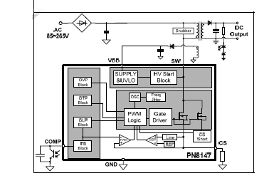
PN8147產品描述:
pn8147電源芯片內部集成了脈寬調制控制器和功率MOSFET,專用于高性能、外圍元器件精簡的交直流轉換開關電源。該芯片提供了極為全面和性能優異的智能化保護功能,包括周期式過流保護(外部可調)、過載保護、過壓保護、CS短路保護、軟啟動功能。通過Hi-mode、Eco-mode、Burst-mode的三種脈沖功率調節模式混合技術和特殊器件低功耗結構技術實現了超低的待機功耗、全電壓范圍下的最佳效率。良好的EMI表現由頻率調制技術和Soft Driver技術充分保證。該芯片還內置智能高壓啟動模塊。PN8147為需要超低待機功耗的高性價比反激式開關電源系統提供了一個先進的實現平臺,非常適合六級能效標準、Eur2.0、能源之星的應用。
PN8147產品特點:
內置650V高雪崩能力的功率MOSFET
Hi-mode(60kHz PWM)
Eco-mode(動態PFM)
Burst-mode (25kHz間歇工作模式)
改善EMI的頻率調制技術
空載待機功耗 < 50 mW @230VAC
軟啟動技術
內置高壓啟動電路
內置線電壓補償和斜坡補償
開放式輸出功率 >18W@230VAC
優異全面的保護功能
過溫保護(OTP)
過載保護(OLP)
外部電阻可調式周期過流保護(OCP)
過壓保護(OVP)
CS短路保護
pn8147典型應用電路圖
pn8147典型應用電路圖

PN8147廣泛應用于:
開關電源適配器和電池充電器
白色家電、個人電腦、音響等輔助電源
LCD /PDP電視機輔助電源
基于 PN8147 的六級能效適配器電源應用方案特性概述:
·雙面板設計,單面元器件,面積:34mm*60mm;
·輸入電壓:85~265Vac;
·輸出功率:12W(max);
·待機功耗:<100mW
·擁有可恢復短路保護,過載保護,VDD 過壓保護,過溫保護;
·平均效率:≥82.96%;
更多基于 PN8147 設計輸出 12V/1.0A 的開關電源原理圖,電源輸入輸出規格,BOM 表和變壓器參數等資料可向驪微電子在線客服申請。。。
阿里巴巴店鋪
關注驪微
收藏驪微










