推薦產品
聯系我們
深圳市驪微電子科技有限公司
電話:0755-23087599
手機:13808858392
郵箱:dunianhua@leweitech.com
地址:深圳市寶安區西鄉鶴洲恒豐工業城B11棟5樓東
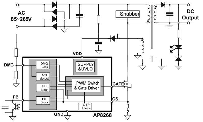
AP8268概述:
AP8268是一款高集成度的電流模式PWM控制芯片,具有高性能、低待機功耗、低成本等特點。AP8268 PWM控制芯片通過QR-PWM、QR-PFM、Burst-mode的三種模式混合調制技術,實現了低待機功耗和全電壓范圍下的最佳效率,頻率調制技術和SoftDriver技術充分保證良好的EMI表現。AP8268同時提供了全面的管腳開短路保護,以及逐周期過流保護、VDD過壓保護、欠壓鎖存、過溫保護、輸出過壓保護、過載保護、輸出二極管短路保護等功能。
AP8268產品特征:
■ 軟啟動功能
■ QR-PWM、QR-PFM、Burst-mode混合模式提高效率(AP8268A帶QR功能,AP8268B不帶QR功能)
■ 專利的頻率抖動技術提高EMI性能
■ 內部集成斜率補償功能
■ 高低壓分頻功能
■ 自適應的線電壓補償功能
■ 全面的保護功能包括
過溫保護 (OTP)
輸出過壓保護
逐周期過流保護 (OCP)
輸出開/短路保護
專利的DMG電阻開/短路保護(Latch模式)
次級整流管短路保護
過載保護(OLP)
AP8268封裝/訂購信息:

AP8268典型應用:

AP8268特性曲線:

AP8268高性能多模式PWM控制芯片極限工作范圍:
VDD 腳耐壓……….………………..……………-0.3~45V
FB,CS,DMG 腳耐壓……………….……………-0.3~7V
GATE腳耐壓……………….………….…………-0.3~15V
存儲溫度范圍…………………….…...…. ….-55~150℃
管腳焊接溫度 (10秒)……………..……………...260℃
封裝熱阻 RθJA (SOT23-6L)…..........………….260℃/W
人體模式 ESD 能力(1)(HBM)……..…...….……... 4kV
機器模式 ESD 能力(1)(MM)……..…...….……... 300V
阿里巴巴店鋪
關注驪微
收藏驪微










