推薦產品
聯系我們
深圳市驪微電子科技有限公司
電話:0755-23087599
手機:13808858392
郵箱:dunianhua@leweitech.com
地址:深圳市寶安區西鄉鶴洲恒豐工業城B11棟5樓東
PN8235_SOP7六級能效15.5W充電器ic方案
所屬分類:Chipown/芯朋微
品牌:芯朋微
型號:PN8235
封裝:SOP7
功率:15.5W
電流:3.1A
型號:PN8235
封裝:SOP7
功率:15.5W
電流:3.1A
訂購熱線:0755-23087599
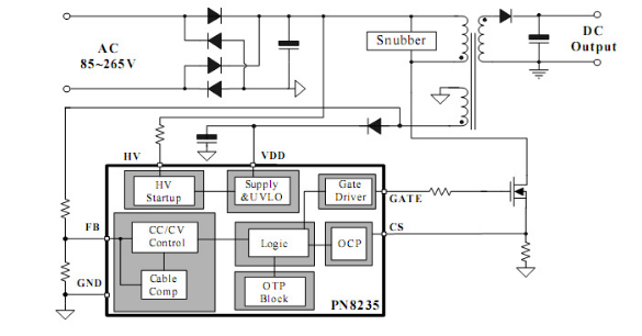
PN8235產品概述:
PN8235集成超低待機功耗原邊控制器及800V智能高壓啟動模塊,外驅功率DMOS,外部Rg可調。PN8235用于高性能、外圍元器件精簡的充電器、適配器和內置電源。PN8235為原邊反饋工作模式,可省略光耦和TL431。內置高壓啟動電路,可實現芯片空載損耗(230VAC)小于50mW。在恒壓模式,采用多模式技術提高效率并消除音頻噪聲,使得系統滿足6級能效標準,可調輸出線補償功能能使系統獲得較好的負載調整率;在恒流模式,輸出電流和功率可通過CS腳的電阻進行調節。該芯片提供了極為全面的智能保護功能,包含逐周期過流保護、過壓保護、開環保護、過溫保護、輸出短路保護和CS開路保護等。
PN823產品特點:
內置高壓啟動電路,小于50mW空載損耗(230VAC)
采用多模式技術提高效率,滿足6級能效標準
外驅DMOS,外部Rg可調
全電壓輸入范圍±5%的CC/CV精度
原邊反饋可省光耦和TL431
恒壓、恒流、輸出線補償外部可調
無需額外補償電容
無音頻噪聲
智能保護功能
過溫保護 (OTP)
VDD欠壓&過壓保護 (UVLO&OVP)
逐周期過流保護 (OCP)
CS開/短路保護 (CS O/SP)
開環保護 (OLP)
典型應用圖:


阿里巴巴店鋪
關注驪微
收藏驪微










