推薦產品
聯系我們
深圳市驪微電子科技有限公司
電話:0755-23087599
手機:13808858392
郵箱:dunianhua@leweitech.com
地址:深圳市寶安區西鄉鶴洲恒豐工業城B11棟5樓東
SD8585S_電源適配器/充電器IC SD8585S
所屬分類:SLAN/士蘭微
品牌:士蘭微
型號:SD8585S
封裝:SOP7
功率:75mW
電流:2.1A
型號:SD8585S
封裝:SOP7
功率:75mW
電流:2.1A
訂購熱線:0755-23087599
SD8585S產品描述:
SD8585S是內置高壓MOS管功率開關的原邊控制開關電源PSR,采用PFM調制技術,提供精確的恒壓/恒流(VC/CC)控制環路,具有非常高的穩定性和平均效率
SD8585S是內置高壓MOS管功率開關的原邊控制開關電源PSR,采用PFM調制技術,提供精確的恒壓/恒流(VC/CC)控制環路,具有非常高的穩定性和平均效率
采用SD8585S設計系統,無需光耦,可省去次級反饋控制、環路補償,精簡電路,降低系統成本。
SD8585S適用10-12W輸出功率,內置線損補嘗功能和峰值電流補償功能。
SD8585S產品特點:
內置高壓MOS管功率開關
原邊控制模式
低啟動電流
前沿消隱
逐周期限流
PFM調制
降峰值模式
過壓保護
欠壓鎖定
環路開路保護
最大導通時間保護
過溫保護
線損電壓補償
峰值電流補償
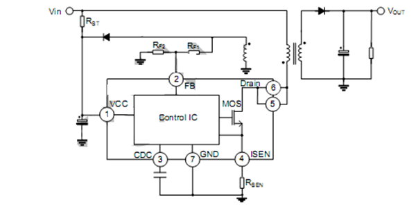
典型應用圖

SD8585S管腳功能描述:

典型應用圖

SD8585S管腳功能描述:

| 管腳號 | 管腳名稱 | I/O | 功能描述 |
| 7 | VCC | P | 供電電源 |
| 2 | FB | I | 反饋電壓輸入端 |
| 3 | CDC | I | 輸出線補償端 |
| 4 | ISEN | I | 峰值電流采樣端 |
| 5、6 | Drain | O | 高壓MOS管漏端 |
| 7 | GND | G | 地 |
阿里巴巴店鋪
關注驪微
收藏驪微










