推薦產品
聯系我們
深圳市驪微電子科技有限公司
電話:0755-23087599
手機:13808858392
郵箱:dunianhua@leweitech.com
地址:深圳市寶安區西鄉鶴洲恒豐工業城B11棟5樓東
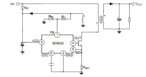
SD8520_充電器/適配器IC SD8520
所屬分類:SLAN/士蘭微
品牌:士蘭微
型號:SD8520
封裝:SDT-23-6L
功率:18W
電流:3.1A
型號:SD8520
封裝:SDT-23-6L
功率:18W
電流:3.1A
訂購熱線:0755-23087599
阿里巴巴店鋪
關注驪微
收藏驪微











