推薦產品
聯系我們
深圳市驪微電子科技有限公司
電話:0755-23087599
手機:13808858392
郵箱:dunianhua@leweitech.com
地址:深圳市寶安區西鄉鶴洲恒豐工業城B11棟5樓東
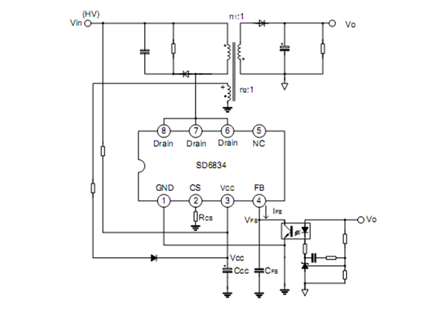
SD6834產品描述:
SD6834是用于開關電源的內置高壓MOSFET外置采樣電阻的電流模式PWM+PFM控制器系列產品。
該電路待機功耗低,啟動電流低。在待機模式下,電路進入打嗝模式,從而有效地降低電路的待機功耗。
電路的開關中心頻率為25~67KHz,隨負載而定。抖動的開關頻率,可以獲得較低的EMI。
SD6834是用于開關電源的內置高壓MOSFET外置采樣電阻的電流模式PWM+PFM控制器系列產品。
該電路待機功耗低,啟動電流低。在待機模式下,電路進入打嗝模式,從而有效地降低電路的待機功耗。
電路的開關中心頻率為25~67KHz,隨負載而定。抖動的開關頻率,可以獲得較低的EMI。
內置峰值電流補償電路,可以使不同交流電壓輸入時極限峰值電流一致。上電時,峰值電流補償最大,然后逐漸達到平衡,可以減小在上電過程中變壓器的應力,防止變壓器飽和。還可以通過CS端電阻調節極限峰值電流。
電路內部集成了各種異常狀態保護功能。包括欠壓鎖定,過壓保護,過載保護,脈沖前沿消隱,原線圈過流保護和溫度保護功能。在電路發生保護以后,電路可以不斷自動重啟,直到系統正常為止。
SD6834產品特點:
能源之星2.0標準
低啟動電流(3μA)
隨負載而變的開關頻率可以提高效率
抖動的開關頻率可以降低EMI
過壓、原線圈過流、過載、過溫保護
處置峰值電流采樣電阻
欠壓鎖定
內部集成高壓MOSFET
自動重啟
峰值電流補償電路
初始化峰值電流最大補償,實現軟啟動功能
打嗝模式
逐周期限流
典型應用圖

典型應用圖

阿里巴巴店鋪
關注驪微
收藏驪微










