推薦產品
聯系我們
深圳市驪微電子科技有限公司
電話:0755-23087599
手機:13808858392
郵箱:dunianhua@leweitech.com
地址:深圳市寶安區西鄉鶴洲恒豐工業城B11棟5樓東
SD4873A_5V2.4A充電器/適配器IC SD4873A
所屬分類:SLAN/士蘭微
品牌:士蘭微
型號:SD4873A
封裝:SOT23-6
功率:65W
電流:3.42A
型號:SD4873A
封裝:SOT23-6
功率:65W
電流:3.42A
訂購熱線:0755-23087599
SD4873A產品描述:
SD4873A是一款電流模式PWM+PFM控制器,用于高性能、低待機功耗的離線反激變換器的控制。
SD4873A是一款電流模式PWM+PFM控制器,用于高性能、低待機功耗的離線反激變換器的控制。
SD4873A啟動電流低,使得啟動電路可以采用阻值大的啟動電阻,以減小待機電流,具有降頻功能,這樣可以工作在Burst模式,以減小開關損耗和提高效率,具有抖頻功能和帶軟開關控制的圖騰柱式柵極驅動輸出功能,從而可以達到極佳的EMI性能,內置軟啟動功能,能夠減小器件的應力,防止變壓器飽和,具有逐周期峰值限流功能和高低極限峰值電流補償功能,能保持高氏壓下輸出功率的一致性。
SD4873A內部集成了各種異常狀態保護功能,包括內置和外部可設的VDD過壓保護、前沿消隱、逐周期峰值限流、輸出過壓保護、過載保護、內置和外部可設的OTP過溫保護等
SD4873A產品特點:
低啟動電流
降頻
Burst模式
抖頻
帶軟開關控制的圖騰柱式柵極驅動輸出
軟啟動
逐周期峰值限流
高低壓極限峰值電流補償
內置和外問可設的VDD過壓保護
前沿消隱
輸出過壓保護
過載保護
內置和外部可設的OTP過溫保護
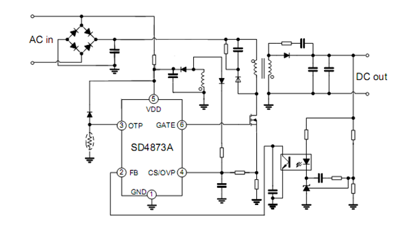
典型應用圖

典型應用圖

阿里巴巴店鋪
關注驪微
收藏驪微










