推薦產品
聯系我們
深圳市驪微電子科技有限公司
電話:0755-23087599
手機:13808858392
郵箱:dunianhua@leweitech.com
地址:深圳市寶安區西鄉鶴洲恒豐工業城B11棟5樓東
CR6842 120W PWM控制電源IC
所屬分類:CR/啟臣微
品牌:CR啟辰微
型號:CR6842
封裝:SOP-8/DIP-8
功率:120W
電流:兼容OB2269/OB2268/LD7552/SG6842J/SG6841
型號:CR6842
封裝:SOP-8/DIP-8
功率:120W
電流:兼容OB2269/OB2268/LD7552/SG6842J/SG6841
訂購熱線:0755-23087599
CR6842 120W PWM控制電源IC是一款高度集成的電流控制型 PWM 控制器,可用于中型到大型的離線式電源轉化器。
為了減少待機功耗和提升效率,CR6842 集成了多種工作模式。隨著負載的變化,CR6842可以工作在三種不同的模式,并且每種模式都做了優化。當負載很重時,系統工作在傳統的PWM(脈沖寬度調制)模式。當負載變輕時,系統進入 PFM(脈沖頻率調制)模式。在 PFM模式下,隨著負載的逐漸變輕,開關頻率也逐漸的減小。CR6842 中獨有的頻率變換模塊可以使開關頻率平滑降低而不產生噪聲。由于頻率的降低,開關損耗也被有效的減小了。當負載繼續降低而低于某一設定值時,系統進入 PSM(跳頻調制)模式。在 PSM 模式下,一些開關周期被跳過,這些周期內開關管完全關斷,因此這種模式可進一步降低待機功耗。在上述的三種工作模式下,都集成了頻率抖動功能,來提升系統的 EMI 特性。
CR6842 120W PWM控制電源IC還集成了恒功率限制模塊來使系統在全電壓范圍(90V~264V)內輸出恒定的功率。
CR6842 集成了多種功能和保護特性,包括欠壓鎖定(UVLO),VDD 過壓保護(OVP),
軟啟,附加可編程過溫保護(OTP),逐周期電流限制(OCP), 過載保護(OLP),所有引腳懸空保護,RI 引腳的對地短路保護,GATE 端箝位,VDD 箝位,前沿消隱。
CR6842 有 SOP-8 和 DIP-8 兩種封裝形式。
CR6842芯片特點
■ 低啟動電流
■ 內置軟啟動
■ 綠色模式獨有的變頻和跳頻工作模式
■ 良好的EMI特性
■ 電流模式控制
■ 內置斜坡補償
■ 內置前沿消隱
■ 可編程開關頻率
■ 所有引腳的懸空保護
■ 零噪聲工作
■ 外置可編程過溫保護
■ VDD端過壓保護
■ 過載保護
■ 逐周期過流保護
cr6842電源芯片引腳功能

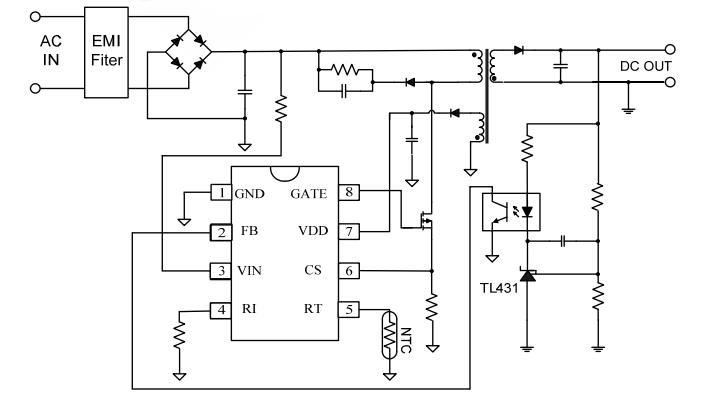
典型應用電路圖

應用領域:離線式反激 AC/DC 變化器用于
■ 電源適配器
■ 開放式電源
■ ATX待機電源
■ 電池充電器
CR6842 120W PWM控制電源IC是高集成度電流模式PWM控制器,集成了PWM+ PFM+PSM工作模式,提升系統的 EMI 特性,減少待機功耗和提升效率,廣泛應用于中型到大型的離線式反激 AC/DC 變化器,在應用中CR6842可兼容替換OB2269/OB2268/LD7552/SG6842J/SG6841,更多CR6842應用資料手冊、樣品及價格請向驪微電子申請。>>
阿里巴巴店鋪
關注驪微
收藏驪微










