推薦產品
聯系我們
深圳市驪微電子科技有限公司
電話:0755-23087599
手機:13808858392
郵箱:dunianhua@leweitech.com
地址:深圳市寶安區西鄉鶴洲恒豐工業城B11棟5樓東
CS6553產品描述:
CS6553是一款離線式小功率AC/DC開關電源的高精度原邊反饋LED恒流驅動電路,內部集成650V高壓功率管,適應于85~265Vac全范圍輸入反激式隔離LED恒流驅動。通過原邊控制實現恒流,無需變壓器輔助繞組檢測和供電,即可實現高精度的LED恒流輸出,降低成本。
CS6553內部集成了多重保護功能來加強系統的穩定性和可靠性,包括VDD欠壓保護,LED開路/短路保護,CS電阻短路保護,芯片過溫保護等,進入保護狀態后電路自動重啟。
CS6553產品特點:
兩繞組原邊控制實現恒流;
內部集成650V高壓功率MOSFET;
寬電壓85Vac~265Vac內實現高精度LED輸出電流;
±5% LED輸出電流精度;
低靜態功耗;
電感電流斷續模式;
內置前沿消隱電路(LEB);
輸出短路/開路保護;
電流采樣電阻短路保護;
電源過壓/欠壓保護;
過溫保護;
封裝形式:SOP8:CS6553ABO、CS6553BBO、CS6553BO、CS6553CBO
DIP8:CS6553BP
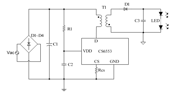
典型應用圖

典型應用圖

阿里巴巴店鋪
關注驪微
收藏驪微










