推薦產品
聯系我們
深圳市驪微電子科技有限公司
電話:0755-23087599
手機:13808858392
郵箱:dunianhua@leweitech.com
地址:深圳市寶安區西鄉鶴洲恒豐工業城B11棟5樓東
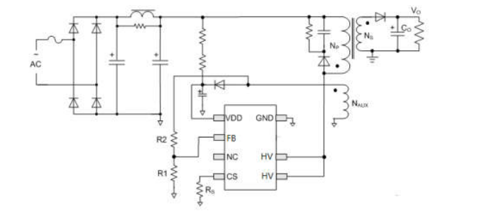
DP2525B產品描述:
DP2525是一款高精準的恒流/恒壓原邊反饋控制器集成800V功率三極管(BJT)。待機功耗小于100mW(AC230V),適合應用在低成本高能效、高動態響應的小功率充電器和適配器以及LED領域。集成了獨有恒壓(CV)和恒流(CC)控制技術,可實現小于±4%的恒壓恒流精度。在恒流(CC)控制電流和輸出功率可以通過CS腳的電流采樣電阻RS來調整,在恒壓(CV)控制多模式控制操作可實現高可靠性高效率.負載全程無音頻噪音。獨有的頻率抖動技術,可以輕松提高EMI余量,降低EMI器件的成本。優化動態響應,降低輸出紋波。
DP2525B產品特點:
原邊反饋,內置800V BJT無需光耦和TL431
全電壓輸入可達±4%的CC/CV高精度輸出
全電壓輸入可達±4%的CC/CV高精度輸出
內置軟啟動
可編程輸出線壓降補償
內置變壓器感量誤差補償
內置初級反饋的二次側恒流控制
內置自適應電流峰值調整
多模式控制增強可靠性、提高效率
嚴格的CC調節可編程線路補償
內置混合頻率抖動改善EMI
內置平滑降頻折返專利技術消除音頻噪音
內置音頻噪音抑制技術
內置同步斜率補償
逐周期電流限制
內置高低壓過功率OCP補償
內置前沿消隱(Leading edge blanking)
VDD 欠壓保護(UVLO)
VDD 過壓保護及鉗位
內置輸出短路保護
典型應用圖:

阿里巴巴店鋪
關注驪微
收藏驪微










