推薦產品
聯系我們
深圳市驪微電子科技有限公司
電話:0755-23087599
手機:13808858392
郵箱:dunianhua@leweitech.com
地址:深圳市寶安區西鄉鶴洲恒豐工業城B11棟5樓東
LB11867FV-TLM-H 單相電機和風扇控制器ic
所屬分類:優勢產品
品牌:ON/安森美
型號:LB11867FV-TLM-H
封裝:SSOP16
功率:
電流:
型號:LB11867FV-TLM-H
封裝:SSOP16
功率:
電流:
訂購熱線:0755-23087599
LB11867FV-TLM-H是一款單相雙極驅動電機前置驅動器,具有兼容外部PWM信號的變速功能。通過少量的外部部件,可以實現高效、高靜音、低功耗的可變驅動風扇電機。本產品適用于大風量、大電流的服務器驅動和家用電器的風扇電機驅動。
LB11867FV-TLM-H特點
■ Single-phase Full-wave Driving Pre-driver
⇒ Low-saturation Drive Using External PMOS−NMOS Enables High-efficiency Low Power-consumption Drive。
■ Variable Speed Control Possible with External PWM Input
⇒ Separately-excited Upper Direct PWM (f =30 kHz) Control Method Ensures Highly Silent Speed Control。
■ Current Limiting Circuit Incorporated
⇒ Chopper Type Current Limiting Made at Startup and during Lock。
■ Reactive Current Cut Circuit Incorporated
⇒ Reactive Current before Phase Changeover is Cut, Ensuring Highly Silent and Low Power-consumption Drive。
■ Minimum Speed Setting Pin
⇒ Minimum Speed can be Set by Setting the Resistance。
■ Soft Start Setting Pin
■ Lock Protection and Automatic Reset Circuits Incorporated
■ FG (Rotation Speed Detection) Output
■ Thermal Shutdown Circuit Incorporated
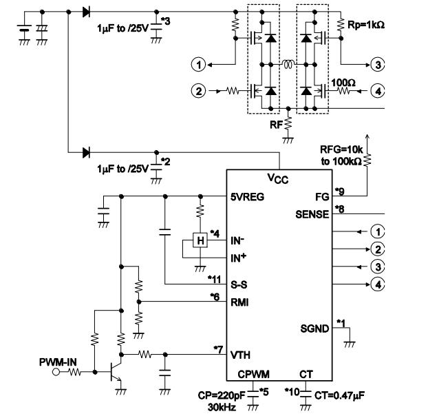
應用電路圖

典型應用領域
■ 計算與外圍設備
■ 工業的
■ 服務器
■ 售貨機
LB11867FV-TLM-H單相電機和風扇控制器ic采用SSOP16封裝是變速單相全波風機電機前置驅動器,使用在計算與外圍設備、工業的、服務器、售貨機等領域,更多ON/安森美LB11867FV產品手冊及應用資料請向驪微電子申請。>>
阿里巴巴店鋪
關注驪微
收藏驪微










