推薦產品
聯系我們
深圳市驪微電子科技有限公司
電話:0755-23087599
手機:13808858392
郵箱:dunianhua@leweitech.com
地址:深圳市寶安區西鄉鶴洲恒豐工業城B11棟5樓東
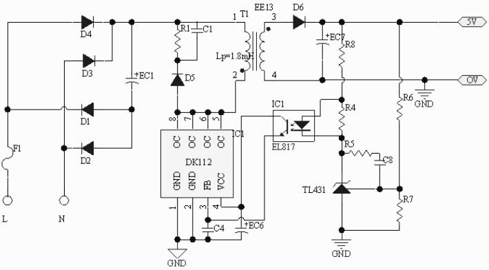
DK112 是次級反饋反激式 AC-DC 離線式開關電源控制芯片。芯片采用高集成度的 CMOS 電路設計,具有輸出短路、次級開路、過溫、過壓等保護功能。DK112 12W交直流轉換芯片內置高壓功率管和自供電線路,具有外圍元件極少,變壓器設計簡單(隔離輸出電路的變壓器只需要兩個繞組)等特點。
DK112主要特點
■ 全電壓輸入 85V—265V
■ 內置 700V 高壓功率管
■ 內部集成了高壓恒流啟動電路,無需外部啟動電阻
■ 待機功耗小于 0.3W
■ 65KHz PWM 開關頻率
■ 專利的自供電技術,無需外部輔助繞組供電
■ 內置抖頻功能,待機時自動降低工作頻率,在滿足歐洲綠色能源標準(< 0.3W),同時降低了輸出電壓的紋波
■ 內置斜坡補償電路,保證在低電壓及大功率輸出時的電路穩定
■ 頻率抖動降低 EMI 濾波成本
■ 過溫、過流、過壓以及輸出短路,次級開路保護
■ 4KV 防靜電 ESD 測試
引出端排列及功能

| 管腳序號 | 管腳名稱 | 描述 |
| 1 | GND | 接地引腳 |
| 2 | GND | 接地引腳 |
| 3 | FB | 反饋控制端引腳,接 1nF~10nF |
| 4 | VCC | 供電引腳,外部對地接 10uF~47uF 的電容 |
| 5,6,7,8 | OC | 輸出引腳,連接芯片內高壓功率管,外部與開關變壓器相連 |
典型應用電路圖

典型功率

應用領域
■ 電源適配器
■ LED 電源
■ 電磁爐、空調、DVD、機頂盒等小家電產品
DK112 12W交直流轉換芯片,采用DIP-8封裝,50pcs一管,2000pcs一盒,廣泛應用于電源適配器、LED 電源、電磁爐、空調、DVD、機頂盒等小家電產品領域中,更多DK112 交直流轉換芯片詳細手冊或其它資料,請向驪微電子申請。>>
阿里巴巴店鋪
關注驪微
收藏驪微










